常院官网
学院简介
新闻动态
通知公告
本科
首页 - 关于学院 - 通知公告 - 正文
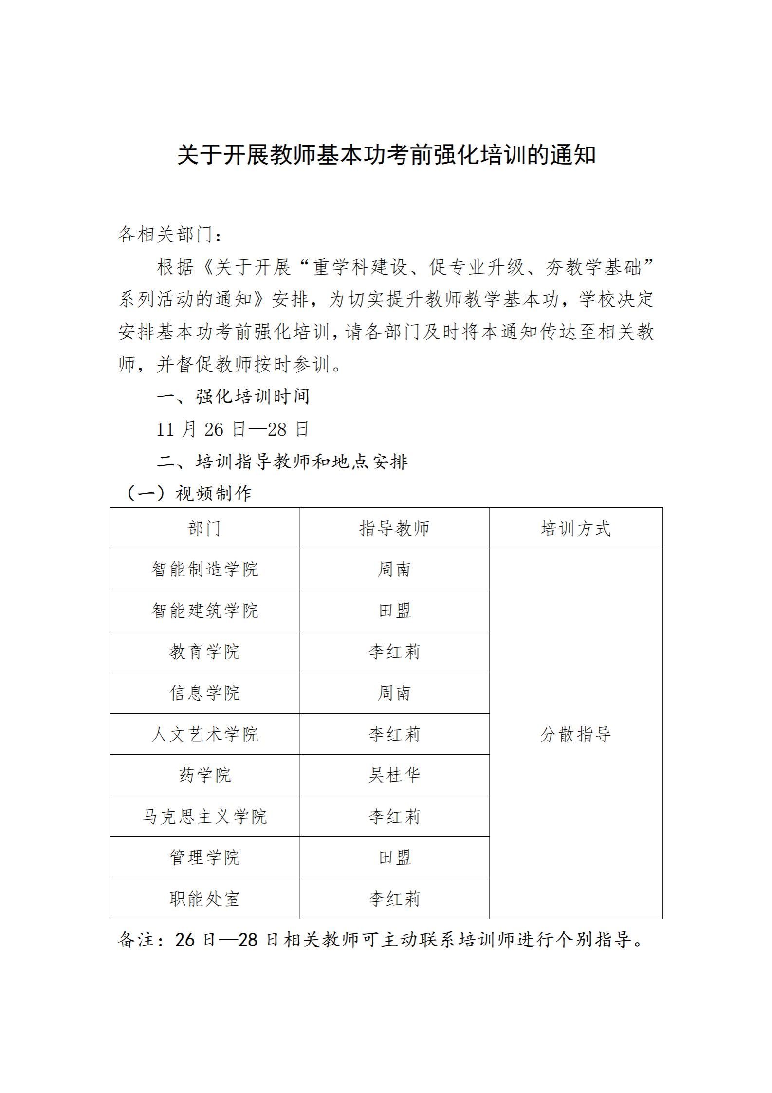
关于开展教师基本功考前强化培训的通知
发布时间:2024-11-25
作者:
上一篇:关于开展第二批“一师一课”课程认证的通知
beat·365(英国) - 唯一官方网站 © 版权所有 湘教QS3-200504-000016 湘ICP备19002496号-1
湘公网安备 43070202000209号
地址:湖南省常德市武陵区高泗路806号beat365英国官方网站
电话:0736-7716693
邮箱:pharmacy_cd@163.com
微信公众号