融合门户
图书馆
课程网
阳光服务
就业信息
位置: 首页 - 招生就业 - 就业网 - 就业信息 - 正文
就业政策
【就业政策宣传月】高校毕业生就业创业政策解读
时间:2022年04月04日 18:00
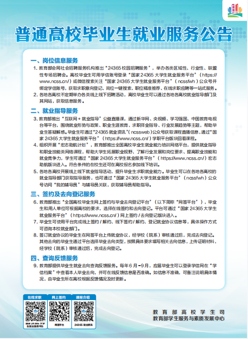
近期,教育部办公厅印发《关于开展2022年高校毕业生就业创业政策宣传月活动的通知》,将于2022年4月在全国范围内组织开展高校毕业生就业创业政策宣传月活动,将编发系列政策公告,进一步加大就业创业政策宣传力度,帮助更多高校毕业生知晓各项促就业政策,促进高校毕业生更加充分更高质量就业。让我们一起来了解一下有哪些优惠政策吧!
关于对张斯凯等294名2023届毕业生向常德市人社局申请发放求职创业补贴的公示
2020届普通高校毕业生就业“百日冲刺”行动正式启动
地 址:位于湖南省常德市武陵区高泗路806号
党 政 办:电话 0736-7716609 传真 0736-7716617
招生咨询 : 电话 0736-7723666 电话 0736-7787666
beat·365(英国) - 唯一官方网站 © 版权所有 湘ICP备2025120594号-1
湘公网安备 43070202000926号